In this article, we consider the harmonic series and some related series. Whether this series converges is not a trivial question: Sequence elements get smaller and smalller, but do they add up to a finite number or infinity? The answer will turn out to be infinity, and we will prove that. In addition, we investigate the alternating harmonic series (which sums up to a finite number) and the generalized harmonic series (which also sums up to a finite number, provided that ).
Monotonicity and boundedness
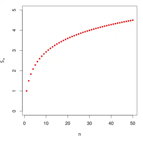
The figure below shows the first partial sums within this sequence.
HarmonicPartialSums
Is this sequence bounded? The figure does not provide a unique answer. We can see that the sequence of partial sums is monotonically increasing:
However, the distance between two elements and decreases, when gets greater. But is it bounded from above by some number ? I.e. for all ?
If it was bounded from above, we would get convergence by the monotonicity criterion. If there is no upper bound, it will diverge to by monotonicity.
Which of both is the case? Let's find out!
Does the harmonic series converge?
Comparing partial sums with the logarithm
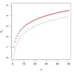
Take a look at the figure again: Do you know a function which resembles from to ,which resembles the red dots?
The logarithm looks quite similar for great (with "great" meaning much bigger than 1). One may verify by comparing plots that looks very similar to the red dots in the limit .
For the logarithm function we know that , so it diverges although the function runs almost flat for great . Since the sequence of partial sums for resembles , we assert that the harmonic series diverges, i.e. .
The harmonic series
Proof of divergence
Theorem (divergence of the harmonic series)
The harmonic series diverges.
How to get to the proof? (divergence of the harmonic series)
The trick is to find an even lower series (lower bound) which also diverges. This series is not easy to find and required some thinking for mathematicians who found it. The sequence is monotonically decreasing: For , there is . So we may bound:
All sums of one colour add up to the same sum . We have infinitely many of those sums, so the expression below diverges. Therefore, the even greater harmonic series must also diverge.
Proof (divergence of the harmonic series)
Let be arbitrary. We consider the subsequence of partial sums
Hence
So the subsequence of partial sums diverges to infinity. Now, if a subsequence diverges, then the sequence must also diverge, i.e. diverges. This proves that the harmonic series (=sequence of partial sums) diverges - by monotonicity to .
Asymptotics
We already asserted (by comparing plots) that the harmonic series grows as a logarithm. Indeed, there is
Even further, the difference between harmonic series and logarithm tends towards a fixed real number:
In the article Logarithmic function we will prove this. The real number is called Euler-Mascheroni-constant. It was first introduced by the mathematician Leonhard Euler in 1734 [1]. So far, no one could determine whether this is an rational number or not! (year: 2020)
Alternating harmonic series
Definition (alternating harmonic series)
The alternating harmonic series is given by
Convergence
The partial sums of the alternating Harmonic series
Since this series is alternating (i.e. its terms alternatingly have a positive and a negative pre-sign), it is possible that within the infinite sum of the harmonic series, infinities will cancel against each other, and we end up with a finite result. This will indeed be the case, as the absolute values of the sequence elements monotonically decrease to 0, so we can apply the alternating series test. This test proves convergence, so we can then investigate the limit.
Theorem (convergence of the alternating harmonic series)
The alternating harmonic series converges.
Proof (convergence of the alternating harmonic series)
Convergence of the alternating harmonic series is a direct consequence of the alternating series test. We have an alternating series and the sequence of absolute values of the elements is monotonically decreasing to 0. The alternating series test hence implies convergence
Alternatively, the proof can be done by the Cauchy criterion, see also the exercise section within this article.
Limit
The limit of the alternating harmonic series can be shown to be . The proof can be found within the article logarithm function and runs by establishing the limit .
An alternative proof can be done using the Taylor series. I would like to present this proof here. If you haven't heard about Taylor series yet, you may as well skip it. We start with the Taylor series of :
It can be shown that for all , this series converges towards the function . (Be careful! For , the series does NOT converge!) Now, we set and obtain:
If you do not understand what a Taylor series is and why it converges (or not), don't worry! We will cover this topic later on .
The series of inverse squares
A further sequence which you may regularly encounter in math courses is the series of inverse squares:
Convergence
This series is convergent: The sequence of partial sums is monotonically increasing and can be shown to be bounded from above. For all , there is:
Further, for which allows to prove boundedness from above:
Alternatively, convergence can be shown using the Cauchy criterion (see the exercise section within this article).
Limit
One can show that the limit is . There are several ways to prove this. However, we will need stronger mathematical tools to do this, namely Taylor series, Fourier series or theory of Riemann/ Lebesgue integration. See also the Wikipedia article "Basel problem", where this series and its limit is discussed in detail.
Generalized harmonic series
Definition (generalized harmonic series)
The generalized harmonic series is given by
Here, is any natural number.
For one obtains the divergent harmonic series. For , we get the series of inverse squares . Since this series converges for , one can prove convergence also for using direct comparison. In the article "Bounded sequences and convergence" we will even prove convergence for any real .