Human Physiology/The male reproductive system

Introduction

In simple terms, reproduction is the process by which organisms create descendants. This miracle is a characteristic that all living things have in common and sets them apart from nonliving things. But even though the reproductive system is essential to keeping a species alive, it is not essential to keeping an individual alive.

In human reproduction, two kinds of sex cells or gametes are involved. Sperm, the male gamete, and a secondary oocyte (along with first polar body and corona radiata), the male gamete must meet in the female reproductive system to create a new individual. For reproduction to occur, both the female and male reproductive systems are essential. It is a common misnomer to refer to a woman's gametic cell as an egg or ovum, but this is impossible. A secondary oocyte must be fertilized by the male gamete before it becomes an "ovum" or "egg".

While both the female and male reproductive systems are involved with producing, nourishing and transporting either the oocyte or sperm, they are different in shape and structure. The male has reproductive organs, or genitals, that are both inside and outside the pelvis, while the female has reproductive organs entirely within the pelvis.

The male reproductive system consists of the testes and a series of ducts and glands. Sperm are produced in the testes and are transported through the reproductive ducts. These ducts include the epididymis, vas deferens, ejaculatory duct and urethra. The reproductive glands produce secretions that become part of semen, the fluid that is ejaculated from the urethra. These glands include the seminal vesicles, prostate gland, and bulbourethral glands.

Structure

The human male reproductive system

Testes

The testes (singular, testis) are located in the scrotum (a sac of skin between the upper thighs). In the male fetus, the testes develop near the kidneys, then descend into the scrotum just before birth. Each testis is about 1 1/2 inches long by 1 inch wide. Testosterone is produced in the testes which stimulates the production of sperm as well as give secondary sex characteristics beginning at puberty.

Scrotum

The two testicles are each held in a fleshy sac called the scrotum. The major function of the scrotal sac is to keep the testes cooler than thirty-seven degrees Celsius (ninety-eight point six degrees Fahrenheit). The external appearance of the scrotum varies at different times in the same individual depending upon temperature and the subsequent contraction or relaxation of two muscles. These two muscles contract involuntarily when it is cold to move the testes closer to the heat of the body in the pelvic region. This causes the scrotum to appear tightly wrinkled. On the contrary, they relax in warm temperatures causing the testes to lower and the scrotum to become flaccid. The temperature of the testes is maintained at about thirty-five degrees Celsius (ninety-five degrees Fahrenheit), which is below normal body temperature. Temperature has to be lower than normal in order for spermatogenesis (sperm production) to take place.

The scrotum is in a relaxed state.
Penile shrinkage due to low temperatures. The scrotum is in a tense state to regulate testicular temperatures.


The two muscles that regulate the temperature of the testes are the dartos and cremaster muscles:

  • Dartos Muscle

The dartos muscle is a layer of smooth muscle fibers in the subcutaneous tissue of the scrotum (surrounding the scrotum). This muscle is responsible for wrinkling up the scrotum, in conditions of cold weather, in order to maintain the correct temperature for spermatogenesis.

  • Cremaster Muscle

The cremaster muscle is a thin strand of skeletal muscle associated with the testes and spermatic cord. This muscle is a continuation of the internal oblique muscle of the abdominal wall, from which it is derived. Seminiferous Tubules

Each testis contains over 100 yards of tightly packed seminiferous tubules. Around 90% of the weight of each testes consists of seminiferous tubules. The seminiferous tubules are the functional units of the testis, where spermatogenesis takes place. Once the sperm are produced, they moved from the seminiferous tubules into the rete testis for further maturation.

Interstitial Cells (Cells of Leydig)

In between the seminiferous tubules within the testes, are instititial cells, or, Cells of Leydig. They are responsible for secreting the male sex hormones (i.e., testosterone).

Sertoli Cells

A Sertoli cell (a kind of sustentacular cell) is a 'nurse' cell of the testes which is part of a seminiferous tubule.

It is activated by follicle-stimulating hormone, and has FSH-receptor on its membranes.

Its main function is to nurture the developing sperm cells through the stages of spermatogenesis. Because of this, it has also been called the "mother cell." It provides both secretory and structural support.


Other functions During the Maturation phase of spermiogenesis, the Sertoli cells consume the unneeded portions of the spermatazoa.

Efferent ductules

The sperm are transported out of the testis and into the epididymis through a series of efferent ductules.

Blood Supply

The testes receive blood through the testicular arteries (gonadal artery). Venous blood is drained by the testicular veins. The right testicular vein drains directly into the inferior vena cava. The left testicular vein drains into the left renal vein.

Epididymis

Anatomy of the testis

The seminiferous tubules join together to become the epididymis. The epididymis is a tube that is about 2 inches that is coiled on the posterior surface of each testis. Within the epididymis the sperm incomplete their maturation (full maturation occur in female genital tract) and their flagella become mobile. This is also a site to store sperm, nourishing them until the next ejaculation. Smooth muscle in the wall of the epididymis propels the sperm into the ductus deferens.

Vasa efferentia from the rete testis open into the epididymis which is a highly coiled tubule. The epididymis has three parts- 1)head or caput epididymis- it is the proximal part of the epididymis. It carries the sperms from the testis. 2)body or corpus epididymis- it the highly convoluted middle part of the epididymis 3)tail or cauda epididymis- it is the last part that takes part in carrying the sperms to the vas deferens. The cauda epididymis continues to form less convoluted vas deferens.

Ductus Deferens

The ductus (vas) deferens, also called sperm duct, or, spermatic deferens, extends from the epididymis in the scrotum on its own side into the abdominal cavity through the inguinal canal. The inguinal canal is an opening in the abdominal wall for the spermatic cord (a connective tissue sheath that contains the ductus deferens, testicular blood vessels, and nerves. The smooth muscle layer of the ductus deferens contracts in waves of peristalsis during ejaculation.

Seminal Vesicles

The pair of seminal vesicles are posterior to the urinary bladder. They secrete fructose to provide an energy source for sperm and alkalinity to enhance sperm mobility. The duct of each seminal vesicle joins the ductus deferens on that side to form the ejaculatory duct.

Ejaculatory Ducts

There are two ejaculatory ducts. Each receives sperm from the ductus deferens and the secretions of the seminal vesicle on its own side. Both ejaculatory ducts empty into the single urethra.

Prostate Gland

The prostate gland is a muscular gland that surrounds the first inch of the urethra as it emerges from the bladder. The smooth muscle of the prostate gland contracts during ejaculation to contribute to the expulsion of semen from the urethra.

Bulbourethral Glands

Pre ejaculate produced by the bulbourethral glands

The bulbourethral glands also called Cowper's glands are located below the prostate gland and empty into the urethra. The alkalinity of seminal fluid helps neutralize the acidic vaginal pH and permits sperm mobility in what might otherwise be an unfavorable environment.

Penis

The penis is an external genital organ. The distal end of the penis is called the glans penis and is covered with a fold of skin called the prepuce or foreskin. Within the penis are masses of erectile tissue. Each consists of a framework of smooth muscle and connective tissue that contains blood sinuses, which are large, irregular vascular channels.

Urethra

The urethra, which is the last part of the urinary tract, traverses the corpus spongiosum and its opening, known as the meatus, lies on the tip of the glans penis. It is both a passage for urine and for the ejaculation of semen.

Overview of Male Reproductive System Structure and Function

STRUCTURE LOCATION & DESCRIPTION FUNCTION
Bulbourethral glands (2) Pea sized organs posterior to the prostate on either side of the urethra. Secretion of gelatinous seminal fluid called pre-ejaculate. This fluid helps to lubricate the urethra for spermatozoa to pass through, and to help flush out any residual urine or foreign matter. (< 1% of semen)
Cells of Leydig (Interstitial cells of Leydig) Adjacent to the seminiferous tubules in the testicle. Responsible for production of testosterone. Closely related to nerves.
Cremaster muscle Covers the testes. Raises and lowers scrotum to help regulate temperature and promote spermatogenesis. Voluntary and involuntary contraction.
Dartos muscle Layer of smooth muscular fiber outside the external spermatic fascia but below the skin Contraction by wrinkling to decrease surface area available for heat loss to testicles, or expansion to increase surface area available to promote heat loss; also helps raise and lower scrotum to help regulate temperature
Efferent ductules Part of the testes and connect the rete testis with the epididymis Ducts for sperm to get to epididymis
Ejaculatory ducts (2) Begins at the vas deferens, passes through the prostate, and empties into the urethra at the Colliculus seminalis. Causes reflex for ejaculation. During ejaculation, semen passes through the ducts and exits the body via the penis.
Epididymis Tightly coiled duct lying just outside each testis connecting efferent ducts to vas deferens. Storage and maturation of sperm.
Penis Three columns of erectile tissue: two corpora cavernosa and one corpus spongiosum. Urethra passes through penis. Male reproductive organ and also male organ of urination.
Prostate gland Surrounds the urethra just below the urinary bladder and can be felt during a rectal exam. Stores and secretes a clear, slightly alkaline fluid constituting up to one-third of the volume of semen. Raise vaginal pH.(25-30% of semen)
Scrotum Pouch of skin and muscle that holds testicles. Regulates temperature at slightly below body temperature.
Semen Usually white but can be yellow, gray or pink (blood stained). After ejaculation, semen first goes through a clotting process and then becomes more liquid. Components are sperm, and "seminal plasma". Seminal plasma is produced by contributions from the seminal vesicle, prostate, and bulbourethral glands.
Seminal vesicles (2) Convoluted structure attached to vas deferens near the base of the urinary bladder. About 65-75% of the seminal fluid in humans originates from the seminal vesicles. Contain proteins, enzymes, fructose, mucus, vitamin C, flavins, phosphorylcholine and prostaglandins. High fructose concentrations provide nutrient energy for the spermatozoa as they travel through the female reproductive system.
Seminiferous tubules (2) Long coiled structure contained in the chambers of the testis; joins with vas deferens. Meiosis takes place here, creation of gametes (sperm).
Sertoli cells Junctions of the Sertoli cells form the blood-testis barrier, a structure that partitions the interstitial blood compartment of the testis from the abdominal compartment of the seminiferous tubules. Cells responsible for nurturing and development of sperm cells , provides both secretory and structural support; activated by FSH. Also called "mother cells" or "nurse cells".
Testes Inside scrotum, outside of body. Gonads that produce sperm and male sex hormones.Production of testosterone by cells of Leydig in the testicles.
Testicular arteries (Gonadal arteries) Branch of the abdominal aorta. It is a paired artery. Each passes obliquely downward and laterally behind the peritoneum. Supplies blood to the testes.
Urethra Connects bladder to outside body, about 8 inches long. Tubular structure that receives urine from bladder and carries it to outside of the body. Also passage for sperm.
Vas deferens Muscular tubes connecting the left and right epididymis to the ejaculatory ducts to move sperm. Each tube is about 30 cm long. During ejaculation the smooth muscle in the vas deferens wall contracts, propelling sperm forward. Sperm are transferred from the vas deferens into the urethra, collecting fluids from accessory sex glands on route

Composition of human semen

The components of semen come from two sources: sperm, and "seminal plasma". Seminal plasma, in turn, is produced by contributions from the seminal vesicle, prostate, and bulbourethral glands.

Seminal plasma of humans contains a complex range of organic and inorganic constituents.

The seminal plasma provides a nutritive and protective medium for the spermatozoa during their journey through the female reproductive tract. The normal environment of the vagina is a hostile one for sperm cells, as it is very acidic (from the native microflora producing lactic acid), viscous, and patrolled by immune cells. The components in the seminal plasma attempt to compensate for this hostile environment. Basic amines such as putrescine, spermine, spermidine and cadaverine are responsible for the smell and flavor of semen. These alkaline bases counteract the acidic environment of the vaginal canal, and protect DNA inside the sperm from acidic denaturation.

The components and contributions of semen are as follows:

GLAND APPROXIMATE % DESCRIPTION
testes 2-5% Approximately 200- to 500-million spermatozoa (also called sperm or spermatozoans), produced in the testes, are released per ejaculation
seminal vesicle 65-75% amino acids, citrate, enzymes, flavins, fructose (the main energy source of sperm cells, which rely entirely on sugars from the seminal plasma for energy), phosphorylcholine, prostaglandins (involved in suppressing an immune response by the female against the foreign semen), proteins, vitamin C
prostate 25-30% acid phosphatase, citric acid, fibrinolysin, prostate specific antigen, proteolytic enzymes, zinc (serves to help to stabilize the DNA-containing chromatin in the sperm cells. A zinc deficiency may result in lowered fertility because of increased sperm fragility. Zinc deficiency can also adversely affect spermatogenesis.)
bulbourethral glands < 1% galactose, mucus (serve to increase the mobility of sperm cells in the vagina and cervix by creating a less viscous channel for the sperm cells to swim through, and preventing their diffusion out of the semen. Contributes to the cohesive jelly-like texture of semen.), pre-ejaculate, sialic acid

A 1992 World Health Organization report described normal human semen as having a volume of 2 ml or greater, pH of 7.2 to 8.0, sperm concentration of 20x106 spermatozoa/ml or more, sperm count of 40x106 spermatozoa per ejaculate or more and motility of 50% or more with forward progression (categories a and b) of 25% or more with rapid progression (category a) within 60 minutes of ejaculation.[1]

Functions

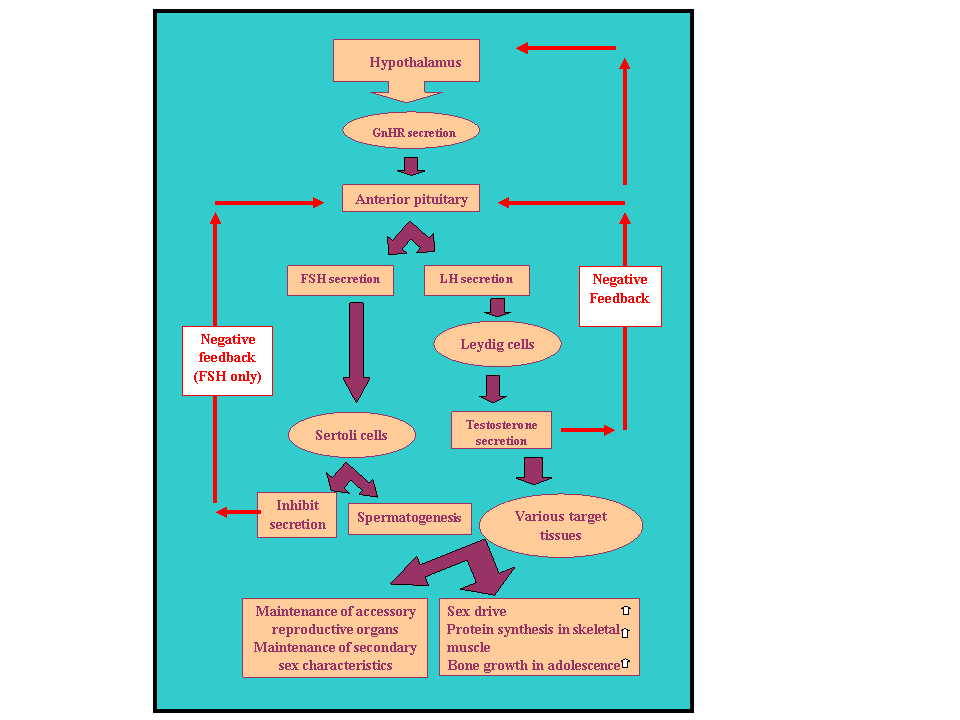
Hormone Regulation

Hormones which control reproduction in males are:


Gonadotropin-Releasing Hormone (GnRH):

  • The hypothalamus secretes this hormone into the pituitary gland in the brain.
  • There are two gonadotropic hormones, FSH and LH.

Luteinizing Hormone (LH):

  • The pituitary gland secretes this hormone after receiving a GnRH signal from the hypothalamus.
  • LH stimulates Leydig cells, in the testes, telling them to produce testosterone.

Follicle-Stimulating Hormone (FSH):

  • The pituitary gland also secretes this hormone.
  • Testosterone helps FSH run through the bloodstream to make Sertoli cells, located in the seminiferous tubules of the testes, to make immature sperm to mature sperm.

Testosterone:

  • Also known as "the male hormone" and "androgen".
  • Testosterone is vital for the production of sperm.
The constituent cavernous cylinders of the penis.

Erection

Transverse section of the penis.

The erection of the penis is its enlarged and firm state. It depends on a complex interaction of psychological, neural, vascular and endocrine factors. The term is also applied to the process that leads to this state.

A penile erection occurs when two tubular structures that run the length of the penis, the corpora cavernosa, become engorged with venous blood. This is a result of parasympathetic nerve induced vasodilation. This may result from any of various physiological stimuli. The corpus spongiosum is a single tubular structure located just below the corpora cavernosa, which contains the urethra, through which urine and semen pass during urination and ejaculation, respectively. This may also become slightly engorged with blood, but less so than the corpora cavernosa.

Penile erection usually results from sexual stimulation and/or arousal, but can also occur by such causes as a full urinary bladder or spontaneously during the course of a day or at night, often during erotic or wet dreams. An erection results in swelling and enlargement of the penis. Erection enables sexual intercourse and other sexual activities (sexual functions), though it is not essential for all sexual activities.

Ejaculation

Emission is the term used when sperm moves into the urethra. Ejaculation is the term used when sperm is forced out of the urethra and the penis. These are both stimulated by sympathetic nerves.

Sperm Production

A spermatozoon or spermatozoan (pl. spermatozoa), from the ancient Greek σπέρμα (seed) and ζῷον (living being) and more commonly known as a sperm cell, is the haploid cell that is the male gamete.

A mature human Spermatozoon

Spermatagonia divides several times during the process of sperm development. The entire process of sperm formation and maturation takes about 9-10 weeks. The separate divisions that take place and what happens in each are as follows:

  • First division: The first division is done by mitosis, and ensures a constant supply of spermatocytes, each with the diploid number of chromosomes.
  • Second division: Spermatocytes then undergo a series of two cell divisions during meiosis to become secondary spermatocytes.
  • Third division: Secondary Spermatocytes finally become spermatids. Spermatids, which are haploid cells, mature slowly to become the male gametes, or sperm.

The sperm is the main reproductive cell in males. The sperms differ in that each carry a set of chromosomes dividing each into either a male, or female sperm. The females differ in that they carry a X gene, while the male sperm carry a Y gene. The female sperm also differ phenotypically in that they have a larger head in comparison to the male sperms. This contributes to the male sperm being lighter, and therefore faster and stronger swimmers than their female counterparts (although statistically there is still a 50% chance of an either XY or XX embryo forming.

Spermatozoan stream lines are straight and parallel. The tail flagellates, which we now know propels the sperm cell (at about 1-3 mm/minute in humans) by rotating like a propeller, in a circular motion, not side to side like a whip. The cell is characterized by a minimum of cytoplasm. During fertilization, the sperm's mitochondria gets destroyed by the egg cell, and this means only the mother is able to provide the baby's mitochondria and mitochondrial DNA, which has an important application in tracing maternal ancestry. However it has been recently discovered that mitochondrial DNA can be recombinant.

Spermatozoa are produced in the seminiferous tubules of the testes in a process called spermatogenesis. Round cells called spermatogonia divide and differentiate eventually to become spermatozoa. During copulation the vagina is inseminated, the spermatozoa move through chemotaxis (see glossary) to the ovum inside a Fallopian tube or the uterus.

Sperm Pathway

Spermatogenesis takes place inside a male’s testes, specifically in the walls of the seminiferous tubules. The epididymis is a tortuously coiled structure topping the testis, it receives immature sperm from the testis and stores it for several days. When ejaculation occurs, sperm is forcefully expelled from the tail of the epididymis into the ductus deferens. Sperm travels through the ductus deferens and up the spermatic cord into the pelvic cavity, over the ureter to the prostate behind the bladder. Here, the vas deferens joins with the seminal vesicle to form the ejaculatory duct, which passes through the prostate and empties into the urethra. Upon the sperm's exit from the testes, into the vas deferens, muscular movements take over. When ejaculation occurs, rhythmic muscle movements of peristalsis propel the sperm forward. This continues throughout the remainder of the sperm's journey through the male reproductive system.

Sperm cells become even more active when they begin to interact with the fertilizing layer of an egg cell. They swim faster and their tail movements become more forceful and erratic. This behavior is called "hyper activation."

A recent discovery links hyper activation to a sudden influx of calcium ions into the tails. The whip-like tail (flagellum) of the sperm is studded with ion channels formed by proteins called CatSper. These channels are selective, allowing only calcium ion to pass. The opening of CatSper channels is responsible for the influx of calcium. The sudden rise in calcium levels causes the flagellum to form deeper bends, propelling the sperm more forcefully through the viscous environment.

Acrosome reaction on a Sea Urchin cell

The sperm use their tails to push themselves into the epididymis, where they complete their development. It takes sperm about 4 to 6 weeks to travel through the epididymis. The sperm then move to the vas deferens, or sperm duct. The seminal vesicles and prostate gland produce a whitish fluid called seminal fluid, which mixes with sperm to form semen when a male is sexually stimulated.

The penis, which usually hangs limp, becomes hard when a male is sexually excited. Tissues in the penis fill with blood and it becomes stiff and erect (an erection). The rigidity of the erect penis makes it easier to insert into the female's vagina during sexual intercourse, and the extended length allows it to reach deeper into the female's oviduct, the passage from the ovaries to the outside of the body (allowing a shorter travel distance for the spermatozoa).

When the erect penis is stimulated to orgasm, muscles around the reproductive organs contract and force the semen through the duct system and urethra. Semen is pushed out of the male's body through his urethra - ejaculation. The speed of the semen is about 70 mph when ejaculation comes and it can contain 100 to 600 million sperm cells. When the male ejaculates during intercourse, semen is deposited into the fornix at the base of the female's vagina, near the cervix. From the fornix, the sperm make their way up through the cervix and move through the uterus with help from uterine contractions.

Sperm hyperactivity is necessary for breaking through two physical barriers that protect the egg from fertilization. The first barrier to sperm is made up of so-called cumulus cells embedded in a gel-like substance made primarily of hyaluronic acid. The cumulus cells develop in the ovary with the egg and support it as it grows.

The second barrier coating the oocyte is a thick shell formed by glycoproteins called the zona pellucida. One of the proteins that make up the zona pellucida binds to a partner molecule on the sperm. This lock-and-key type mechanism is species-specific and prevents the sperm and egg of different species from fusing. There is some evidence that this binding is what triggers the acrosome to release the enzymes that allow the sperm to fuse with the egg.

When a sperm cell reaches the egg the acrosome releases its enzymes. These enzymes weaken the shell, allowing the sperm cell to penetrate it and reach the plasma membrane of the egg. Part of the sperm's cell membrane then fuses with the egg cell's membrane, and the sperm cell sinks into the egg (at which point the sperm tail falls off).

Upon penetration, the egg cell membrane undergoes a change and becomes impenetrable, preventing further fertilization.

The binding of the sperm to an ovum is called a zygote. A zygote is a single cell, with a complete set of chromosomes, that normally develops into an embryo.

Puberty

Male puberty

In addition to producing sperm, the male reproductive system also produces sex hormones, which help a boy develop into a sexually mature man during puberty. When a baby boy is born, he has all the parts of his reproductive system in place, but it isn't until puberty that his reproductive organs mature and become fully functional. As an newborn FSH and LH levels are high and after a few weeks levels drop to extremely low. When puberty begins, usually between the ages of 10 and 14, the pituitary gland - which is located in the brain - secretes hormones that stimulate the testicles to produce testosterone. The production of testosterone brings about many physical changes. Although the timing of these changes is different for each individual male, the stages of puberty generally follow a set sequence.

  • First stage: the scrotum and testes grow larger, the apocrine glands develop (see explanation of apocrine glands in glossary).
  • Second stage: the penis becomes longer, and the seminal vesicles and prostate gland grow. Hair begins to grow in the pubic region. Reproductive capacity has usually developed by this stage.
  • Third stage: hair begins to appear on the face and underarms. During this time, a male's voice also deepens. Fertility continues to increase.

Testicular size, function, and fertility

In boys, testicular enlargement is the first physical manifestation of puberty (and is termed gonadarche). Testes in prepubertal boys change little in size from about 1 year of age to the onset of puberty, averaging about 2–3 cc in volume and about 1.5-2 cm in length. Testicular size continues to increase throughout puberty, reaching maximal adult size about 6 years later. While 18-20 cc is reportedly an average adult size, there is wide variation in the normal population.

The testes have two primary functions: to produce hormones and to produce sperm. The Leydig cells produce testosterone (as described below), which in turn produces most of the changes of male puberty. However, most of the increasing bulk of testicular tissue is spermatogenic tissue (primarily Sertoli and interstitial cells). The development of sperm production and fertility in males is not as well researched. Sperm can be detected in the morning urine of most boys after the first year of pubertal changes (and occasionally earlier).

Genitalia

A boy's penis grows little from the fourth year of life until puberty. Average prepubertal penile length is 4 cm. The prepubertal genitalia are described as stage 1. Within months after growth of the testes begins, rising levels of testosterone promote growth of the penis and scrotum. This earliest discernible beginning of pubertal growth of the genitalia is referred to as stage 2. The penis continues to grow until about 18 years of age, reaching an average adult size of about 10-16 cm.

Although erections and orgasm can occur in prepubertal boys, they become much more common during puberty, accompanied by development of libido (sexual desire). Ejaculation becomes possible early in puberty; prior to this boys may experience dry orgasms. Emission of seminal fluid may occur due to masturbation or spontaneously during sleep (commonly termed a wet dream, and more clinically called a nocturnal emission). The ability to ejaculate is a fairly early event in puberty compared to the other characteristics, and can occur even before reproductive capacity itself. In parallel to the irregularity of the first few periods of a girl, for the first one or two years after a boy's first ejaculation, his seminal fluid may contain few active sperm.

If the foreskin of a boy does not become retractable during childhood, it normally begins to retract during puberty. This occurs as a result of the increased production of testosterone and other hormones in the body.

Distribution of androgenic hair on female and male body

Genital Erection

The penis contains two chambers called the corpora cavernosa, which run the length of the organ. A spongy tissue, full of muscle, veins, arteries, etc. fills these chambers. The corpora cavernosa are surrounded by a membrane, called the tunica albuginea.

Erection begins with sensory or mental stimulation, or both. Impulses from the brain and local nerves cause the muscles of the corpora cavernosa to relax, allowing blood to flow in and fill the spaces. The blood creates pressure in the corpora cavernosa, making the penis expand. The tunica albuginea helps trap the blood in the corpora cavernosa, thereby sustaining erection. When muscles in the penis contract to stop the inflow of blood and open outflow channels, erection is reversed.

Pubic hair in boys

Pubic hair often appears on a boy shortly after the genitalia begin to grow. As in girls, the first appearance of pubic hair is termed pubarche and the pubic hairs are usually first visible at the dorsal (abdominal) base of the penis. The first few hairs are described as stage 2. Stage 3 is usually reached within another 6 to 12 months, when the hairs are too numerous to count. By stage 4, the pubic hairs densely fill the "pubic triangle." Stage 5 refers to spread of pubic hair to the inner thighs and upward towards the umbilicus as part of the developing abdominal hair.

Sexual Homology

The human male reproductive system
Cross-sectional diagram of the female reproductive organs.
Cross-sectional diagram of the female reproductive organs.

In short, this is a known list of sex organs that evolve from the same tissue in a human life.

Indifferent Male Female
Gonad Testis Ovary
Mullerian duct Appendix testis Fallopian tubes
Mullerian duct Prostatic utricle Uterus, proximal vagina
Wolffian duct Rete testis Rete ovarii
Mesonephric tubules Efferent ducts Epoophoron
Wolffian duct Epididymis Gartner's duct
Wolffian duct Vas deferens
Wolffian duct Seminal vesicle
Wolffian duct Prostate Skene's glands
Urogenital sinus Bladder, urethra Bladder, urethra, distal vagina
Urogenital sinus Bulbourethral gland Bartholin's gland
Genital swelling Scrotum Labia majora
Urogenital folds Distal urethra Labia minora
Genital tubercle Penis Clitoris
Prepuce Foreskin Clitoral hood
Bulb of penis Vestibular bulbs
Glans penis Clitoral glans
Crus of penis Clitoral crura

Aging

For most men, testosterone secretion continues throughout life, as does sperm production, though both diminish with advancing age. Probably the most common reproductive problem for older men is prostatic hypertrophy, enlargement of the prostate gland. This causes the urethra to compress and urination becomes difficult. Residual urine in the bladder increases the chance of urinary tract infections. Prostate hypertrophy is usually benign, but cancer of the prostate is one of the more common cancers in elderly men. A TURP is commonly used to correct this problem if the symptoms do not improve in response to home treatment and medication.

Erectile dysfunction (ED) is another common problem seen in aging males. In older men, ED usually has a physical cause, such as disease, injury, or side effects of drugs. Any disorder that impairs blood flow in the penis or causes injury to the nerves has the potential to cause ED. Although it is not an inevitable part of aging, incidences increases with age: About 5 percent of 40-year-old men and between 15 and 25 percent of 65-year-old men experience ED. As discouraging as Erectile dysfunction may be, it is treatable at any age, and awareness of this fact has been growing. More men have been seeking help and returning to normal sexual activity because of improved, successful treatments for ED.

Things that can go wrong with the male reproductive system

Boys may sometimes experience reproductive system problems. Below are some examples of disorders that affect the male reproductive system (Disorders of the Scrotum, Testicles, or Epididymis). Conditions affecting the scrotal contents may involve the testicles, epididymis, or the scrotum itself.

  • Testicular trauma. Even a mild injury to the testicles can cause severe pain, bruising, or swelling. Most testicular injuries occur when the testicles are struck, hit, kicked, or crushed, usually during sports or due to other trauma. Testicular torsion, when 1 of the testicles twists around, cutting off the blood supply, is also a problem that some teen males experience - although it's not common. Surgery is needed to untwist the cord and save the testicle.
  • Varicocele. This is a varicose vein (an abnormally swollen vein) in the network of veins that run from the testicles. Varicoceles commonly develop while a boy is going through puberty. A varicocele is usually not harmful, although in some people it may damage the testicle or decrease sperm production, so it helps for you to take your child to see his doctor if he is concerned about changes in his testicles.
  • Testicular cancer. This is one of the most common cancers in men younger than 40. It occurs when cells in the testicle divide abnormally and form a tumor. Testicular cancer can spread to other parts of the body, but if it's detected early, the cure rate is excellent. Teen boys should be encouraged to learn to perform testicular self-examinations.
  • Epididymitis is inflammation of the epididymis, the coiled tubes that connect the testes with the vas deferens. It is usually caused by an infection, such as the sexually transmitted disease chlamydia, and results in pain and swelling next to 1 of the testicles.
  • Hydrocele. A hydrocele occurs when fluid collects in the membranes surrounding the testes. Hydroceles may cause swelling of the testicle but are generally painless. In some cases, surgery may be needed to correct the condition.
  • Inguinal hernia. When a portion of the intestines pushes through an abnormal opening or weakening of the abdominal wall and into the groin or scrotum, it is known as an inguinal hernia. The hernia may look like a bulge or swelling in the groin area. It can be corrected with surgery.

Disorders of Penis

Disorders of the Penis Disorders affecting the penis include the following:

  • Inflammation of the penis. Symptoms of penile inflammation include redness, itching, swelling, and pain. Balanitis occurs when the glans (the head of the penis) becomes inflamed. Posthitis is foreskin inflammation, which is usually due to a yeast or bacterial infection.
  • Hypospadias. This is a disorder in which the urethra opens on the underside of the penis, not at the tip.
  • Phimosis. This is a tightness of the foreskin of the penis and is common in newborns and young children. It usually resolves itself without treatment. If it interferes with urination, circumcision (removal of the foreskin) may be recommended.
  • Paraphimosis. This may develop when a boy's uncircumcised penis is retracted but doesn't return to the unretracted position. As a result, blood flow to the penis may be impaired, and your child may experience pain and swelling. A doctor may try to use lubricant to make a small incision so the foreskin can be pulled forward. If that doesn't work, circumcision may be recommended.
  • Ambiguous genitalia. This occurs when a child is born with genitals that aren't clearly male or female. In most boys born with this disorder, the penis may be very small or nonexistent, but testicular tissue is present. In a small number of cases, the child may have both testicular and ovarian tissue.
  • Micro penis. This is a disorder in which the penis, although normally formed, is well below the average size, as determined by standard measurements.
  • Sexually transmitted diseases. Sexually transmitted diseases (STDs) that can affect boys include human immunodeficiency virus/acquired immunodeficiency syndrome (HIV/AIDS), human papillomavirus (HPV, or genital warts), syphilis, chlamydia, gonorrhea, genital herpes, and hepatitis B. They are spread from one person to another mainly through sexual intercourse.
  • Erectile dysfunction. E.D. is the inability to get or keep an erection firm enough for sexual intercourse. This can also called impotence. The word "impotence" may also be used to describe other problems that can interfere with sexual intercourse and reproduction, such as problems with ejaculation or orgasm and lack of sexual desire. Using the term erectile dysfunction clarifies that those other problems are not involved.

Contraceptive for Men

Vasectomy: In the procedure the vas deferens of each testes is cut and tied off to prevent the passage of sperm. Sperm is still produced and stored in crypt sites causing inflammation. Because of this inflammatory response the immune system acts on them destroying them and then having antisperm antibodies. This causes a lower possibility if the vasectomy is reversed to becoming fertile again.

Condoms: A device, usually made of latex, or more recently polyurethane, that is used during sexual intercourse. It is put on a man's penis and physically blocks ejaculated semen from entering the body of a sexual partner. Condoms are used to prevent pregnancy, transmission of sexually transmitted diseases (STDs - such as gonorrhea, syphilis, and HIV), or both.

Review Questions

Answers for these questions can be found here


1. This is needed to make immature sperm mature

A) FHS
B) LH
C) FSH
D) HL

2. These become engorged with blood in an erection

A) corpora cavernosa
B) fibrous envelope
C) septum pectiniforme
D) integument
E) dorsal veins

3. The difference between male and female sperm

A) female sperm have a larger head
B) male sperm are lighter
C) female sperm are faster
D) male sperm are weaker
E) A and B
F) C and D

4. The entire process of sperm formation takes about

A) 5-6 weeks
B) 7-8 weeks
C) 3-4 weeks
D) 9-10 weeks

5. Hyper Activation occurs when

A) the sperm are introduced into the urethra
B) the sperm are ejaculated into the vaginal canal
C) the sperm begin to interact with the fertilizing layer of an egg cell
D) the sperm reach the cervix


6. It takes sperm ___________ weeks to travel through the epididymis

A) 6-8
B) 1-3
C) 2-4
D) 4-6

7. While singing in the choir, Ben suddenly notices his voice is constantly cracking. This is caused by

A) androgens
B) LH
C) FSH
D) Ben’s inability to sing

8. In sexual homology, the glans penis in the male is equal to _____________ in the female

A) clitoral hood
B) clitoris
C) clitoral glans
D) clitoral crura

9. In sexual homology, the ___________ in the male is equal to the fallopian tubes in the female

A) testis
B) appendix testis
C) vas deferens
D) seminal vesicle
E) efferent ducts

10. Joe has a bulge in the groin area that seems to get worse when he lifts things. This most likely is

A) epididymitis
B) testicular cancer
C) varicocele
D) hydrocele
E) inguinal hernia

Glossary

Androgen: The generic term for any natural or synthetic compound, usually a steroid hormone, that stimulates or controls the development and maintenance of masculine characteristics in vertebrates by binding to androgen receptors. This includes the activity of the accessory male sex organs and development of male secondary sex characteristics. They are also the precursor of all estrogens, the female sex hormones. The primary and most well-known androgen is testosterone.

Apocrine Glands: Apocrine sweat glands develop during the early to mid-puberty ages approximately around the age of 15 and release more than normal amounts of sweat for approximately a month and subsequently regulate and release normal amounts of sweat after a certain period of time. They are located wherever there is body hair. These glands produce sweat that contains fatty materials. Mainly present in the armpits and around the genital area, their activity is the main cause of sweat odor, due to the bacteria that break down the organic compounds in the sweat.

Bulbourethral Glands: male accessory sex glands that secrete mucus for lubrication

Chemotaxis: Chemotaxis is a kind of taxis, in which bodily cells, bacteria, and other single-cell or multicellular organisms direct their movements according to certain chemicals in their environment. This is important for bacteria to find food (for example, glucose) by swimming towards the highest concentration of food molecules, or to flee from poisons (for example, phenol). In multicellular organisms, chemotaxis is critical to development as well as normal function. In addition, it has been recognized that mechanisms that allow chemotaxis in animals can be subverted during cancer metastasis.

Corpora Cavernosa: one of a pair of a sponge-like regions of erectile tissue which contain most of the blood in the male penis during erection

Ductus Deferens: epididymal ducts from each testis converge to form a large, thick walled, muscular duct

Ejaculatory Ducts: two ducts, receive sperm from the ductus deferens and secretions from the seminal vesicle; the ducts then empty into the urethra

Epididymis: comma shaped and loosely attached to the rear surface of each testis

Erectile Tissue: smooth muscle and connective tissue inside the penis that contain blood sinuses; large, irregular vascular channels

Erection: the penis at its enlarged and firm state; occurs when the corpora cavernosa become engorged with venous blood

Flagellum: the whip-like tail of a sperm, propels the sperm towards the egg in hopes of achieving fertilization

Follicle-Stimulating Hormone (FSH): hormone that stimulates production of sertoli cells, to make immature sperm to mature sperm

Glans Penis: distal end of the penis, covered with the foreskin

Gonadotropin-Releasing Hormone (GnRH): hormone secreted by the hypothalamus into the pituitary gland; two types, FSH and LH

Libido: In its common usage, it means sexual desire; however, more technical definitions, such as those found in the work of Carl Jung, are more general, referring to libido as the free creative—or psychic—energy an individual has to put toward personal development, or individuation.

Luteinizing Hormone (LH): hormone that stimulates Leydig cells in the testes to produce testosterone

Oviduct: the passage in females from the ovaries to the outside of the body.

Penis: external genital organ of the male

Prostate Gland: male accessory sex gland that secretes an alkaline fluid, which neutralizes acidic vaginal secretions

Puberty: the period of maturation and arousal of the dormant and nonfunctional reproductive system; usually occurs in males between the ages of 10 and 15

Scrotum: skin covered sac that houses the male testicles; keeps the testicles away from the body so that they can stay a few degrees cooler than the body, for better sperm production

Seminal Vesicle: male accessory sex glands that supply fructose to ejaculated sperm and secrete prostaglandins

Seminiferous Tubules: highly coiled tubules within the testes that produce spermatozoa

Sertoli Cell: A Sertoli cell (a kind of sustentacular cell) is a 'nurse' cell of the testes which is part of a seminiferous tubule.

It is activated by follicle-stimulating hormone, and has FSH-receptor on its membranes.

Its main function is to nurture the developing sperm cells through the stages of spermatogenesis. Because of this, it has also been called the "mother cell." It provides both secretory and structural support.

Sexual Homology: sex organs that evolve from the same tissues in both male and females

Sperm: main reproductive cell in males

Spermatogenesis: sperm production

Testes: located in the scrotum, produces testosterone which stimulates production of sperm

Testosterone: male sex hormone secreted by the leydig cells of the testes, vital for the production of sperm

TURP: transurethral resection of the prostate. During TURP, an instrument is inserted up the urethra to remove the section of the prostate that is blocking urine flow. This is most commonly caused by benign prostatic hyperplasia (BPH). A TURP usually requires hospitalization and is done using a general or spinal anesthetic. It is now the most common surgery used to remove part of an enlarged prostate.

Urethra: the last part of the urinary tract; in males, it is the passage for both urine and sperm

Varicocele: varicose vein of the testicles, sometimes a cause of male infertility

Vasectomy: most common sterilization procedure in males; small segment of each ductus deferens is surgically removed after it passes from the testis

Summary

Both male and female reproductive systems may seem somewhat isolated from other body systems in that their purpose is to create new life and not just to maintain existing life. There are however significant relationships between the reproductive system and other body systems. All systems relate in one way or another to help our bodies maintain homeostasis.

References

  1. Male Infertility from A to Z: A Concise Encyclopedia. Google books