Figures are here: http://pipe.cs.vt.edu/~pbutler/bi_and_db/ until I can upload them (takes 4 days to get confirmed for media upload).
- File:Problem1.svg
Notes: 1) For each reservation, 1 <= # of drivers <= 10
-

Notes:
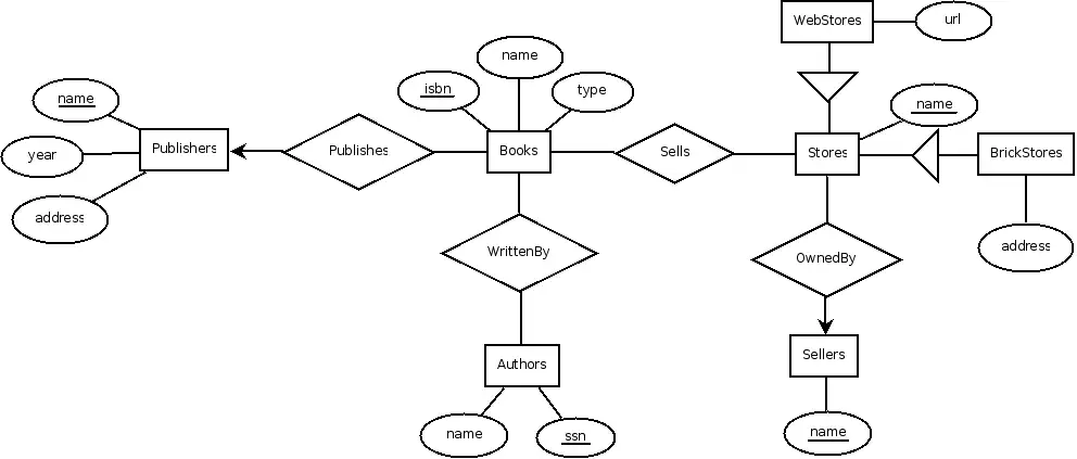
- A book seller must have at least one store.
- A book store must be either web-based or brick, but not both.
- Maximum: n is the case where all n are one-to-one. Minimum: n-1 is the case where n-1 one-to-many
- File:Problem4.svg
- File:Problem5.svg
-
| FD
|
Trivial
|
|
YES
|
|
NO
|
|
NO
|
|
NO
|
|
NO
|
|
YES
|
|
| MD
|
Trivial
|
|
YES
|
|
NO
|
|
YES
|
|
- Obvious
-
decomposes into
,
,
The FDs
,
are not preserved.
and
are decomposed losslessly because
and
are decomposed losslessly because
and
translates into
- #6 redone
- There are several solutions to this:
| LHS
|
RHS
|
|
|
|
(superset)
|
|
|
|
(superset)
|