Circuit Theory/2Source Excitement
Examples worked out:
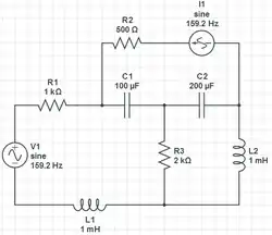
Working on this example:

This circuit was earlier analyzed using Kirchhoff. The goal is to repeat the analysis using Node and Mesh ... then find Thevenin's voltage, Norton's current and the equivalent impedance of the circuit from R3's point of view.
The Kirchhoff goal is to find everything:
- Given that the voltage source is defined by and the current source is defined by , find all other voltages, currents and power of the sources.
The Node and Mesh analysis goal does not find everything. Node voltages and mesh currents are the first things found. Then everything else can be found.
Thevenin and Norton look at the rest of the circuit from just one component (or group of components) point of view. So even fewer voltages and currents are found.